直通屏山|福建|时评|大学城|台海|娱乐|体育|国内|国际|专题|网事|福州|厦门|莆田|泉州|漳州|龙岩|宁德|南平|三明
您所在的位置 应急管理网 > 政策法规 > 正文

总局公布国家级生产经营单位安全生产黑名单

2016-01-19 09:02:16  来源:国家安监总局  责任编辑:郑皓   我来说两句

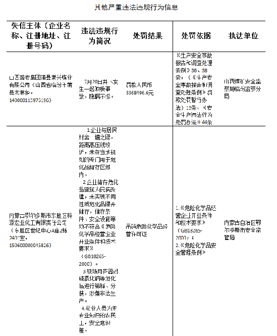
2015年第一批国家级生产经营单位安全生产不良记录“黑名单”信息

1

2

3

4

5

(备注:根据《生产经营单位安全生产不良记录“黑名单”管理暂行规定》(安委办〔2015〕14号),以上生产经营单位纳入“黑名单”管理时限为2015年12月15日至2016年12月14日。)

 

打印 | 收藏 | 发给好友 【字号
关于我们 | 广告服务 | 网站地图 | 网站公告
国新办发函[2001]232号 闽ICP备案号(闽ICP备05022042号) 互联网新闻信息服务许可证 编号:35120170001 网络文化经营许可证 闽网文〔2019〕3630-217号
信息网络传播视听节目许可(互联网视听节目服务/移动互联网视听节目服务)证号:1310572 广播电视节目制作经营许可证(闽)字第085号
网络出版服务许可证 (署)网出证(闽)字第018号 增值电信业务经营许可证 闽B2-20100029
福建日报报业集团拥有东南网采编人员所创作作品之版权,未经报业集团书面授权,不得转载、摘编或以其他方式使用和传播
职业道德监督、违法和不良信息举报电话:0591-87095403(工作日9:00-12:00、15:00-18:00) 举报邮箱:jubao@fjsen.com 福建省新闻道德委举报电话:0591-87275327