上海外滩踩踏事件:黄浦区委书记区长被撤职
| 2015-01-22 09:01:47 来源:新华网 责任编辑:郑皓 我来说两句 |
据“新华视点”微博、“上海发布”微博报道,上海今日公布外滩拥挤踩踏事件调查结果。 上海外滩拥挤踩踏事件11人被建议处分 21日记者从权威部门获悉,上海外滩拥挤踩踏事件是一起对群众性活动预防准备不足、现场管理不力、应对处置不当而引发的拥挤踩踏并造成重大伤亡和严重后果的公共安全责任事件。调查报告建议处分包括黄浦区区委书记周伟、黄浦区区长彭崧在内的11名干部。 处理决定:黄浦区委书记区长被撤职 经上海市委常委会、市政府常务会议讨论通过,决定给予下列人员如下党纪、政纪处分。
目前已有46名伤员出院 在回答记者关于外滩拥挤踩踏事件伤员救治情况时,市政府新闻发言人徐威说,截至1月21日上午8点,49名伤员中,累计有46名伤员经诊治后出院,3人继续在院治疗,其中重伤员2人,1名生命体征还不平稳。救治重伤员是市卫生计生委救治工作的重中之重,将继续全力抢救。 周波:"12·31"事件是不该发生、完全可以避免的事件 副市长周波说,我们无比痛心、极其内疚、十分自责,代表市委市政府再次对事件遇难者表示深深的哀悼,对遇难者家属、对伤者及其家属表示深深的歉意,对全体市民表示深深的愧疚。对参与救援的医疗救护人员、基层干警、市民和游客表示慰问和感谢。 周波:拿出经得起历史检验的调查报告 周波副市长说,调查组按照习近平总书记、李克强总理的重要批示精神,依法依规、认真细致开展调查。韩正、杨雄同志要求彻查原因,认真还原分析事件各环节和细节,拿出经得起历史检验的调查报告;依法依规、严肃问责、从严问责,作出对社会和公众负责任的交代。 今年春节和元宵上海市将举办24项文化活动 在回答联合早报关于今后上海举办大型公众活动的有关情况时,周波副市长说,今年春节和元宵计划举办29项活动,出于安全考虑,通过风险评估,24项活动仍将举办,满足市民需要,各级部门要恪尽职守,认真做好相应安全措施和风险评估,确保安全进行。 不管是事故还是事件,都应该依法依规问责 在回答央视提问时,调查组成员说,这次事件定义为事件而不是事故,是依据《中华人民共和国突发事件应对法》,此次事件不是生产安全事故,也不是有组织的群众性活动。不管是事故还是事件,都应依法依规问责。并不存在定性为事件后,就不追责的情况。 重要公共场所拟设显示屏、户外广播 在回答记者提问时,调查组成员说,要适时在全市重要公共场所设立显示屏、户外广播等安全提示设施;做好监测预警和应急准备,备足安保力量,加强现场疏导;必要时采取人流管控措施,严防人流对冲等隐患;及时发布预警信息,引导市民游客采取合理避险措施。 外滩陈毅广场拥挤踩踏事件调查报告全文公布 2014年12月31日23时35分,黄浦区外滩陈毅广场发生拥挤踩踏,造成36人死亡,49人受伤。经调查,市政府联合调查组还原了事件全过程,查明了有关应对情况,分析了事件原因,认定了事件性质,对相关责任人提出了处理建议等。
外滩拥挤踩踏事件过程还原 调查证实,12月31日23时23分至33分,外滩陈毅广场东南角北侧人行通道阶梯处,上下人流不断对冲后在阶梯中间形成僵持,继而形成“浪涌”。23时35分,僵持人流向下的压力陡增,造成阶梯底部有人失衡跌倒,继而引发多人摔倒、叠压,致使事件发生。
外滩拥挤踩踏事件医疗救治情况 事件发生后,许多市民游客自发用身体围成人墙,辟出救护通道。现场市民游客中的医生、护士自发加入抢救。上海调动全市优质医疗资源全力以赴救治伤员。目前49名伤者中已有45人经诊治后出院(包括13名重伤员中的11人),4名伤员(2名重伤、2名轻伤)仍在院治疗。
外滩拥挤踩踏事件的主要原因 对事发当晚外滩风景区特别是陈毅广场人员聚集的情况,黄浦区政府和相关部门领导思想麻痹,严重缺乏公共安全风险防范意识,对重点公共场所可能存在的大量人员聚集风险未作评估,预防和应对准备严重缺失,事发当晚预警不力、应对措施不当,是这起事件主要原因。
外滩拥挤踩踏事件的性质 这次事件的性质:是一起对群众性活动预防准备不足、现场管理不力、应对处置不当而引发的拥挤踩踏并造成重大伤亡和严重后果的公共安全责任事件。黄浦区政府和相关部门对这起事件负有不可推卸的责任。
外滩拥挤踩踏事件责任的认定 调查认定,对事件发生,黄浦区政府负有主要管理责任,黄浦公安分局负有直接管理责任,黄浦区市政委负有管理责任,黄浦区旅游局负有管理责任,黄浦区外滩风景区管理办公室负有管理责任,上海市公安局负有指导监督管理责任。
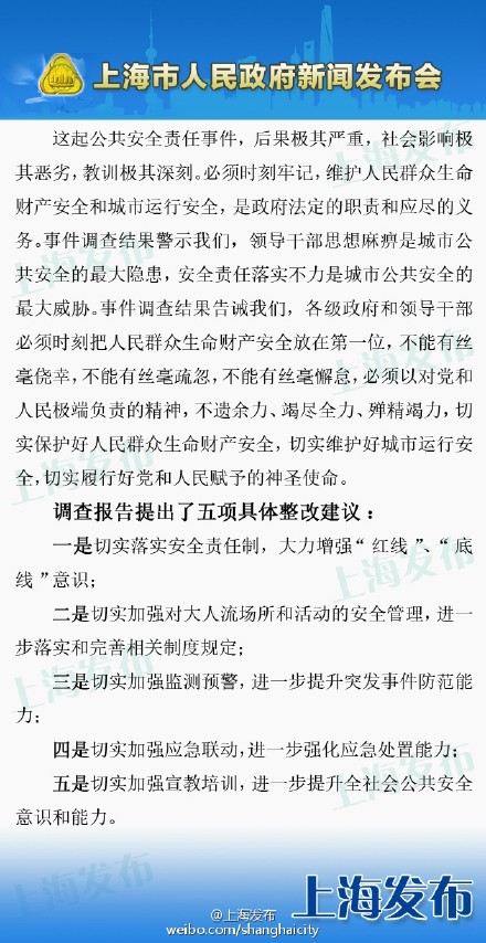
一、切实落实安全责任制,大力增强红线、底线意识。 二、切实加强对大人流场所和活动安全管理,进一步落实完善制度规定。 三、切实加强监测预警,进一步提升突发事件防范能力。 四、切实加强应急联动,进一步强化应急处置能力。 五、切实加强宣教培训,进一步提升全社会公共安全意识能力。
外滩踩踏事件当晚 黄浦区领导在餐厅吃夜宵 上海市纪委调查:2014年12月31日23时,黄浦区委书记周伟,区长彭崧,原任区委副书记、现任市社会工作党委书记孙甘霖,区副区长曹金喜,区副区长吴成等人在空蝉餐厅吃夜宵,共消费2700余元,未付费,纪检监察机关将予以党纪政纪处分。处理情况另行通报。
黄浦区区委书记周伟公款吃喝被撤销党内职务处分 经查,黄浦区区委书记周伟等人公款吃喝,违反了中央八项规定精神。纪检监察机关依据有关规定,对相关人员予以党纪政纪处分。其中,周伟、彭崧、吴成因对外滩拥挤踩踏事件负有相应责任,一并处理。
|
![]() |
![]() |
打印 | 收藏 | 发给好友 【字号 大 中 小】 |














