创建依法治校示范校,教育部指南、全省经验做法都在这里了!
| 2022-05-07 16:40:19 来源: 责任编辑:李晨曦 |
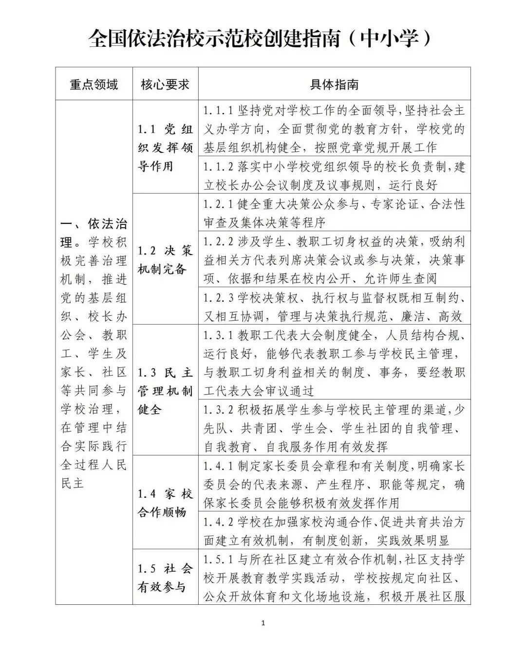
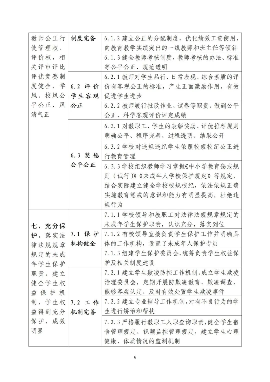
近日,教育部印发通知,发布《全国依法治校示范校创建指南(中小学)》。通知明确了中小学依法治校和示范校创建的十大重点领域并提出相关要求。 福建依法治校、依法治教的工作开展得如何?取得了什么样的成效?在今年年初召开的2022年全国教育工作会议上,福建省委教育工作领导小组秘书组组长、省教育厅党组书记、厅长林和平以“全面推进依法治教 保障福建教育高质量发展”为题,作了交流发言。 近期,教育部在官方网站发布简报,推荐福建省这一经验做法。 01福建经验做法 福建省全面推进依法治教 保障教育高质量发展 ——2022年全国教育工作会议经验交流之八 教育部简报〔2022〕第8期 福建省认真学习贯彻习近平法治思想和习近平总书记关于教育的重要论述,全面推进依法治教、依法办学、依法治校各项工作,促进教育治理体系和治理能力现代化,为深化教育综合改革、加快推进教育高质量发展提供有力法治保障。 以立德树人为根本,切实加强法治教育。坚持把法治教育作为立德树人的重要方面,研究制定《福建省教育系统“八五”普法工作方案》,落实国家和省“八五”普法规划,重点突出学习贯彻习近平法治思想、突出以宪法教育为核心内容、突出加强法治课教师培训和能力提升、突出发挥学校在普法工作中的示范和推动作用、突出青少年法治教育实践基地建设和教育行政执法工作,落实落细各项举措,务求普法宣传教育取得实效。围绕宪法抓普法,在全省学生中广泛开展“学宪法 讲宪法”“学党史 普法治”“法治进校园”等活动,组织学生在线学习宪法。打造“互联网+普法”模式,建立普法微信、微博等服务平台,探索利用手机、VR等开展法治宣传教育。立足课堂抓教育,针对不同学段分别开设法治知识课程,严格做到计划、课时、师资、教材“四落实”。实施卓越法治人才教育培养计划2.0。探索建立法治资源教室,推动学校法治教育课程资源系统化和教育教学规范化、网络化。推进“互联网+法学教育”建设,打造优质在线课程、信息化课堂、庭审直播等立体智慧教学平台与多维智慧学习环境。开展示范抓创建,省教育厅与省检察院、司法厅联合开展福建省“法治教育示范校”创建活动,有效促进学校法治教育工作。创设载体抓落地,构建校内校外、课内课外、网上网下融合,校地、校院、校所、校企协同的育人机制,全省高校法学院100%与法院、检察院、律所等建立长期稳定合作关系,各地市100%建立青少年法治教育基地,中小学校100%配备法治或综治副校长。 以制度建设为基础,提升教育治理水平。认真贯彻教育法、义务教育法、高等教育法等法律法规,落实依法行政要求,不断提升教育治理体系和治理能力现代化水平。坚持依法行政,深入推进依法科学民主决策,健全重大行政决策工作机制,严格执行“三重一大”制度,坚持用制度管权管人管事,进一步规范权力运行。建立健全权力清单和责任清单制度,做到法定职责必须为、法无授权不可为,让权力在阳光下运行。完善相关制度,健全学校法人治理结构。制定实施《全面推行行政执法公示制度执法全过程记录制度重大执法决定法制审核制度工作方案》和《关于加强教育行政执法的分工方案》,推动各级教育部门健全执法机构、充实执法力量、严格执法制度程序,确保教育行政部门依法履行法定职责。坚持依法治校,编制高校、中学、小学权力清单,明确界定各级各类学校的职责和权限。完善现代大学制度,制定公办、民办高校章程修订规程和民办高职院校决策机构备案办法等,建立高校法治工作测评指标体系,提升依法治校的能力和水平。坚持依法督导,深化教育督导体制机制改革,构建省、市、县、乡逐级督导体系,通过教育督导促进实现义务教育教师工资收入水平不低于当地公务员,学生作业时长有效压减,学科类校外培训机构治理取得阶段性成效,中小学课后服务实现全覆盖,切实增强人民群众教育获得感。 以深化改革为动力,营造良好教育环境。坚持以“规范、高效、便民、廉洁”为宗旨,持续推进教育领域“放管服”改革。持续“放”,先后开展5轮行政许可事项清理工作,目前省级教育行政许可项目仅保留4项。编制印发《福建省教育部门行政审批服务事项基本目录清单》,推行行政审批服务标准化、精细化、专业化,实现全省“同标准受理、无差别审批”。精准“管”,健全教育监管机制,印发《关于进一步加强教育领域监管工作的通知》,动态调整监管事项清单,积极推行“双随机一公开”抽查监管。将25个主项、37个子项纳入“互联网+监管”平台监管,做到检查实施清单梳理工作完成率、监管行为涉及主项覆盖率、监管行为录入合格率“三个100%”,推动实现监管常态化、规范化、现代化。用心“服”,积极探索完善教育行政审批模式,成立政策法规与行政审批处和行政服务中心,积极推进行政审批职能、事项、人员“三集中”,全面推行“集中审批、一窗办理、一网通办”和“互联网+政务服务”,每年办件量万件以上,群众满意率达99%。 02全国示范校创建指南
《通知》还提出了哪些要求?一起来看—— 各地要加强组织领导,健全工作机制,着手启动本地区依法治校示范校创建工作。高等学校和中小学校的示范创建,分别按照《高等学校法治工作测评指标》和《指南》实施。开展依法治校示范校创建工作,要坚持改革创新,聚焦实际问题,引导学校运用法治思维和法治方式破解难题、推进改革;要结合学校评价改革,推动形成生动活泼、规范有序的学校育人环境和健全德智体美劳全面培养的教育体系;要深化“放管服”改革,转变管理方式,为学校依法治校创造条件、提供支持,保障学校依法自主办学。示范校创建工作要突出引领性、创新性、实效性,形成具有显著影响的实践经验和制度成果,整体提升学校依法治理水平。 |
相关阅读:
![]() |
打印 | 收藏 | 发给好友 【字号 大 中 小】 |



















